近日,黑龙江银保监局连开十一张罚单,对辖区内多家财险公司的分支公司及其相关负责人进行了处罚,合计罚款金额达926万元。
具体来看,此次被黑龙江银保监局处罚的财险公司有平安财险、大地财险、天安财险在黑龙江的分公司以及部分市级中心支公司。
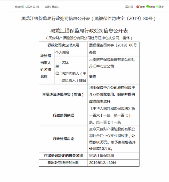
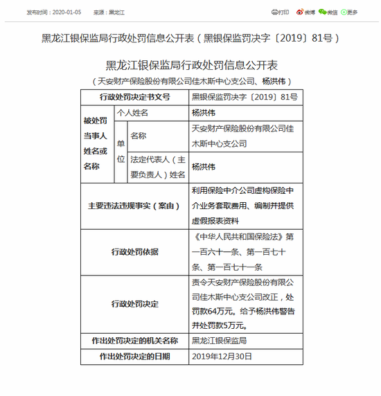
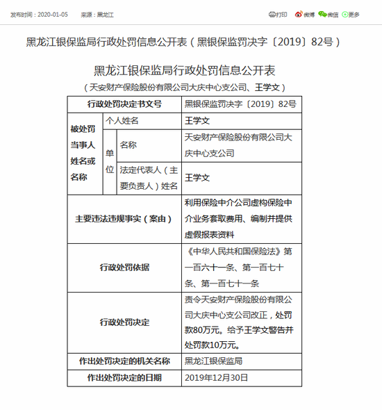
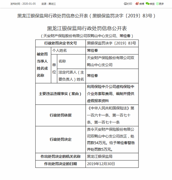
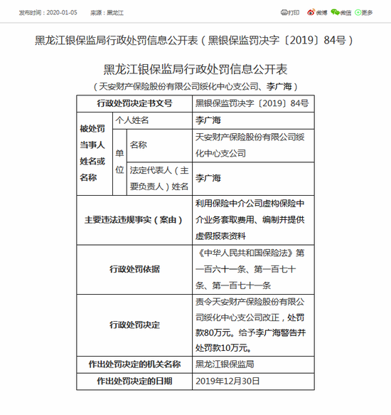
其中,天安财险齐齐哈尔中心支公司、牡丹江中心支公司、大庆中心支公司、绥化中心支公司均因利用保险中介公司虚构保险中介业务套取费用、编制并提供虚假报表资料,被各自罚款80万元;上述中心支公司负责人何兆静、秦佟、王学文、李广海也分别被警告并处罚款10万元。天安财险佳木斯中心支公司因利用保险中介公司虚构保险中介业务套取费用、编制并提供虚假报表资料,被罚款64万元,负责人杨洪伟被警告并处罚款5万元。天安财险双鸭山中心支公司因利用保险中介公司虚构保险中介业务套取费用、编制并提供虚假报表资料,被罚款54万元,负责人常俭春被警告并处罚款5万元。
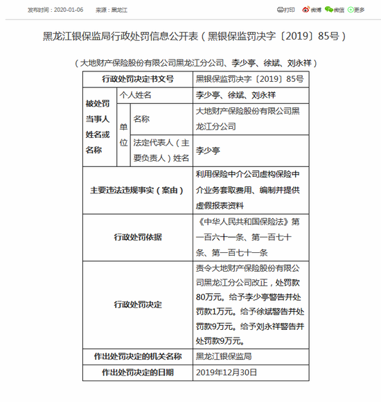
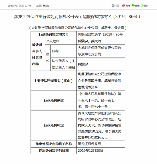
大地财险黑龙江分公司被处以80万元罚款。三个相关负责人都被给予警告,三人累计被罚19万元。大地财险哈尔滨中心支公司被罚款80万元,负责人臧震宇被警告并处罚款10万元,负责人姜大海被警告并处罚款9万元。大地财险大庆中心支公司被罚款39万元,负责人肖冰被警告并处罚款5万元。
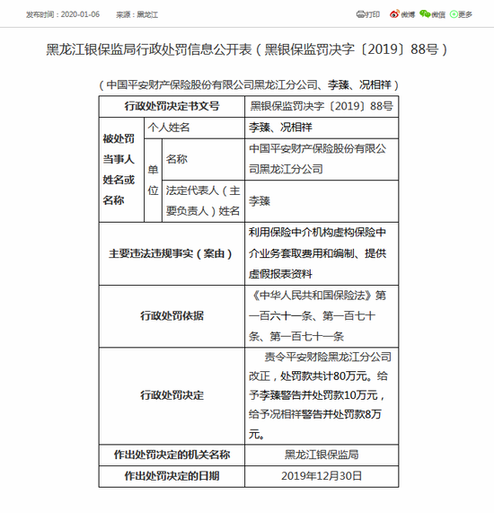
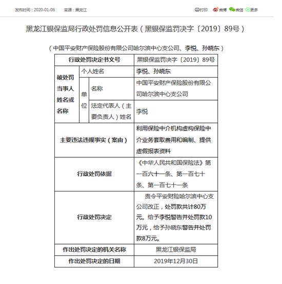
平安财险黑龙江分公司被罚款共计80万元,负责人李臻被警告并处罚款10万元,负责人况相祥被警告并处罚款8万元。平安财险哈尔滨中心支公司被处罚款共计80万元,负责人李悦被警告并处罚款10万元,负责人孙晓东被警告并处罚款8万元。
以下为行政处罚信息公开表原文:











要闻速递:安徽自贸试验区:前十个月实现进出口额1560.3亿元 形成了60项制度创新成果
今年1-10月,安徽自贸试验区实现进...
美媒:狗或成治疗人类癌症关键
人类最好的朋友或许也能帮助我们抗...
湖南湘乡开通首趟中欧国际班列
11月29日,湖南湘乡首列中欧国际...
法媒文章 汽车业迎来“按需选择革命”
汽车制造商越来越多地在消费者购买...
焦点短讯!外媒报道 中国走在6G技术研发前沿
去年,中国国家知识产权局宣布,中...
环球速读:外电:“国潮”引领中国消费新潮流
年轻人塑造着消费新潮流,而在中国...
前沿热点:“新华·河池蚕桑产业高质量发展指数”首期成果发布
在11月25日召开的2022中国丝绸大会...
天天快播:日本10月工矿业生产继续环比下降
日本经济产业省11月30日公布的初步...
观热点:印度尼西亚经济持续复苏
印度尼西亚中央统计局日前公布最新...
全球通讯!西安至延安高速铁路全线开工建设
记者从中国国家铁路集团有限公司获...
全球百事通!“乐绘江南里——中国浙江民歌海外云展”亮相埃及
在成立二十周年之际,开罗中国文...
【世界报资讯】日本调查:因物价上涨 74%的贫困家庭感到经济负担太重
据《朝日新闻》报道,日本国内支...
关于印发广东省首批产教融合试点城市名单的通知
《广东省首批产教融合试点城市名单...
全球连线|世界规模最大的抽水蓄能电站投产过半
11月23日,位于河北承德的国网新源...
世界微头条丨全球连线|在义博会看“世界超市”新变化
在义乌国际小商品博览会上,从五金...